來說說報關這一塊,雖然在帶車回台灣的流程中,耗費的時間是最少的,但不代表就不重要唷,報關報得好進車沒煩惱,報關報不好補稅卡關被惹惱
在美國或是在其他國家出口,海關會審驗一次出口的文件,看看是否符合出口的條件,還記得在美國運車船運報關嗎?文中就提到為何選擇西岸出口的原因吧,當然,任一國家的海關人員本來就有審查的義務,海關會看些甚麼呢?例如該車是否符合出口年限、是否還在該國有貸款尚未清償完畢…等等,確認無誤就可以放行了
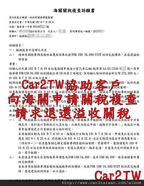
![]()
車子到港了就是台灣這邊的業務囉,到底要如何把愛車領出來咧,就是要繳交關稅,關稅的計算雖然教過大家很多次了,在這還是再將公式呈現一次,當然有不明白的地方很是歡迎來信詢問的,我們也說明過計算出的關稅與海關認定金額的有差異時,仍應該以關稅總局核定的為主
完稅價格=離岸價格(FOB)+運費(FREIGHT)+保險費(INSURANCE)
1進口稅=完稅價格*進口稅率(17.5%)
2貨物稅=(完稅價格+進口稅)*貨物稅率《2,000cc↓25%,2,001↑30%)
3營業稅=(完稅價格+進口稅+貨物稅)*營業稅率(5%)
4推廣貿易服務費=完稅價格*推廣貿易服務費率(0.04%)
影響關稅的原因會有那些咧,車款車型、年分、配備還有車是買賣車還是自用車,在在都是關鍵,就好像藍寶堅尼的關稅會比TOYOTA還高,15年的車關稅算出來會比13年的高,豪華配備也一定比陽春配備的關稅來的高是一樣的意思,其中自用車的折舊率又有不同,更詳細的介紹全部都在這裡,如果眼睛看得太累,也歡迎來信詢問我們
賓士 C400也是很搶眼的車款,相關文章請點閱我
CAR2TW對關稅的計算,也是比照著國家法規,但認定的海關畢竟是活生生的人是有想法的,當海關認定車價標準有所不同時,就會造成預估關稅與實際認定關稅有出入,既然是有法規,何來想法之說
這麼說好了,假設一台BMW X5,你可能和朋友買的價格低於市場價格,雖然附上買賣證明,但是海關還是以市場價來核定,小老百姓本來開心撿到便宜,卻在關稅上吃了一記悶棍,對人民來說,小小的差異都會認同,只是幹在心裡,老實繳錢,但有些價差真的是誇張了,在寫這文章的同時,才又發生計算出來的關稅和海關認定的關稅相差10來萬,一兩萬老子就認了,十來萬是要老百姓吃土呀,當然是奮力爭取囉
上圖的複查訴願書就是CAR2TW替客戶爭取的實際案例
市面上如我們公司一般的代辦公司很多,但是願意幫客戶這樣爭取的又剩有多少呢?一般我們會以押放(押款放車)的方式繳交關稅,提了車子可還不是結束,還有3-6個月的查驗期,這段期間都還可能收到補稅或是退稅的通知信件喔
之前還教過大家計算汽車奢侈稅有沒有,這也是讓老百姓傷腦筋的地方,尤其碰到了車價有點模糊地帶的時候,真的很頭痛,確定會課此稅的車價當然就沒甚麼好爭取的,客戶自己也會知道,去年度,我們同仁也是幫客戶爭取這才取消課徵奢侈稅,CAR2TW並不是有甚麼大背景,就是抱著賺錢不易的心態幫客戶,那是甚麼車呀,不賣關子就是賓士GL550,關於賓士GL550相關文章請點閱我

下面這幾篇運車回台文章建議參考一下:
1. 從溫哥華運自用車運回台灣流程,排氣量超過5000C.C的賓士BENZ GLE63S AMG會不會很難通過ARTC車測-Car2TW用王先生GLE63S溫哥華運車回台灣到領牌實例告訴大家關稅及費用要多少錢及時間要多久
2. 加拿大因為新冠病毒疫情從加拿大回台的田氏夫婦,賓士GLE450自用車剛買才開3000公里,賣掉車價直接折100萬台幣,該麼辦?如何從加拿運車回台灣呢? 關稅及費用要多少錢呢?

相關閱讀
1.和海綿寶寶依樣方方正正的賓士BENZ G500規格、價格、馬力、扭力、油耗、驗車、顏色、關稅…讓我們方正介紹
2.大膽玩色,MINI COOPER就是要與眾不同,MINI COOPER的運車流程、MINI COOPER的關稅計算、MINI的驗車領牌
3.105年油耗新規定油耗測試採歐規油耗(歐盟1999/100/EC)規定,進口車回台檢測,ARTC車側法規大變動,104/12/31美規油耗車型耗能證失效,對外匯車商.自辦車進口會有甚麼大影響
4.Lexus RX350故障率就是比較低,從美國運回來超划算啦,12年Lexus RX350車價、規格、馬力、排氣量、稅金相關介紹
5.申請汽車臨時牌的費用?申請臨時牌該準備的文件?申請汽車臨時牌的條件,甚麼眉眉角角一次說清楚吧
6.東瀛戰神-NISSAN GT-R男人的夢想車款,成功從美國運回台灣啦,09年NISSAN GT-R價格、二手價格、排氣量、規格、馬力、驗車相關介紹
7.14年本田HONDA ODYSSEY價格、價錢、馬力、扭力、排氣量、規格介紹,進口回台成功交車再添一例
8.汽車奢侈稅計算,運車回台灣、買車回台灣,車價多少會課徵奢侈稅?CAR2TW教你算
9.2010年AUDI TT從美國運回台灣當禮物,新款AUDI TT從美國購買回台也划算嗎?AUDI TT歷程、價格、二手價格、規格、馬力、扭力、排氣量、稅金相關介紹
10.慶祝45周年,路虎LAND ROVER 3.0 V6 SC Vogue挑戰紙拱橋,路虎LAND ROVER價格、規格、引擎型式、CC數、顏色相關介紹,甚麼,美國買車更便宜
11.14年賓士BENZ E350運車回台,感謝CAR2TW喔,BENZ E350價格、價錢、二手車價、規格、馬力、排氣量相關介紹
12.就是要開手排車,08年SAAB9-3手排車款從美國帶回來了,SAAB9-3規格、馬力、排氣量、稅金、扭力、驗車、運車流程
13.車子自美國、日本、加拿大出口驗車須檢附的重要文件、加拿大ICBC上Plate no顯示是DEALER,無法驗車該怎麼辦,快來詢問CAR2TW吧,我們成功啦
14.美國買車好便宜,賓士ML350價格太俗運回來好划算,第一次買車的妹呀,都看到賓士C250價格實在,是誰又把車當禮物運送回來台灣,2010年AUDI TT價格、二手車價、馬力、排氣量、規格、油耗
15.三代同堂,就是要當甜蜜的夾心餅乾,賓士BENZ R350規格、排氣量、價格、馬力、關稅計算、驗車及試駕心得
16.就是要開美國車,CAR2TW幫我圓了這個夢-林肯LINCOLN TOWN CAR SIGNATURE價格、運車流程、關稅計算、驗車
17.奧迪,迪奧傻傻分不清楚,2012年奧迪AUDI Q7閃亮登台,半路殺出驗車問題,還不交給CAR2TW處理嗎,運車一手包辦
18.賓士MERCEDES-BENZ S63超大馬力超級帥氣,2010年賓士BENZ S63強勢回台,運車流程、關稅計算報給你知
19.2011年BMW 528I運回台灣,美國內陸的托運怎麼辦?回台完的驗車領牌OK嗎?交給CAR2TW,放心啦
20.小CC數卻有大馬力的HONDA S2000運車回台灣,關稅計算,驗車該注意的眉角報給你知


